線上報修
服務流程
建築要能常保價值,不僅在於規劃設計的內涵,同時為了讓客戶擁有更好的生活品質,持續的服務同等重要。
讓客戶滿意、感受到我們的認真負責,這樣的精神才是讓群體進步、企業穩固的動力。
永續服務、堅持規劃與設計品質,是良富建設的自我期許,以共同創建美好的生活品質。
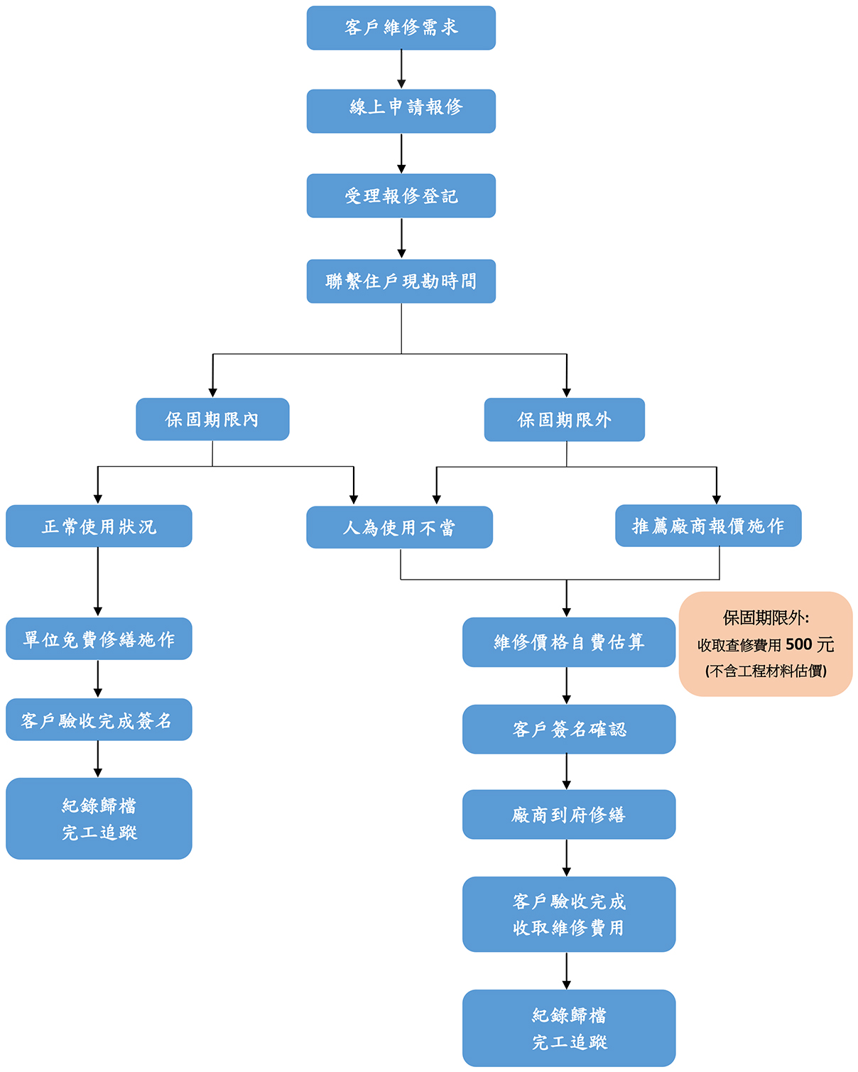
維修流程圖

服務流程
永續服務、堅持規劃與設計品質,是良富建設的自我期許,以共同創建美好的生活品質。
維修流程圖
